Instance Verification Kit (IVK)
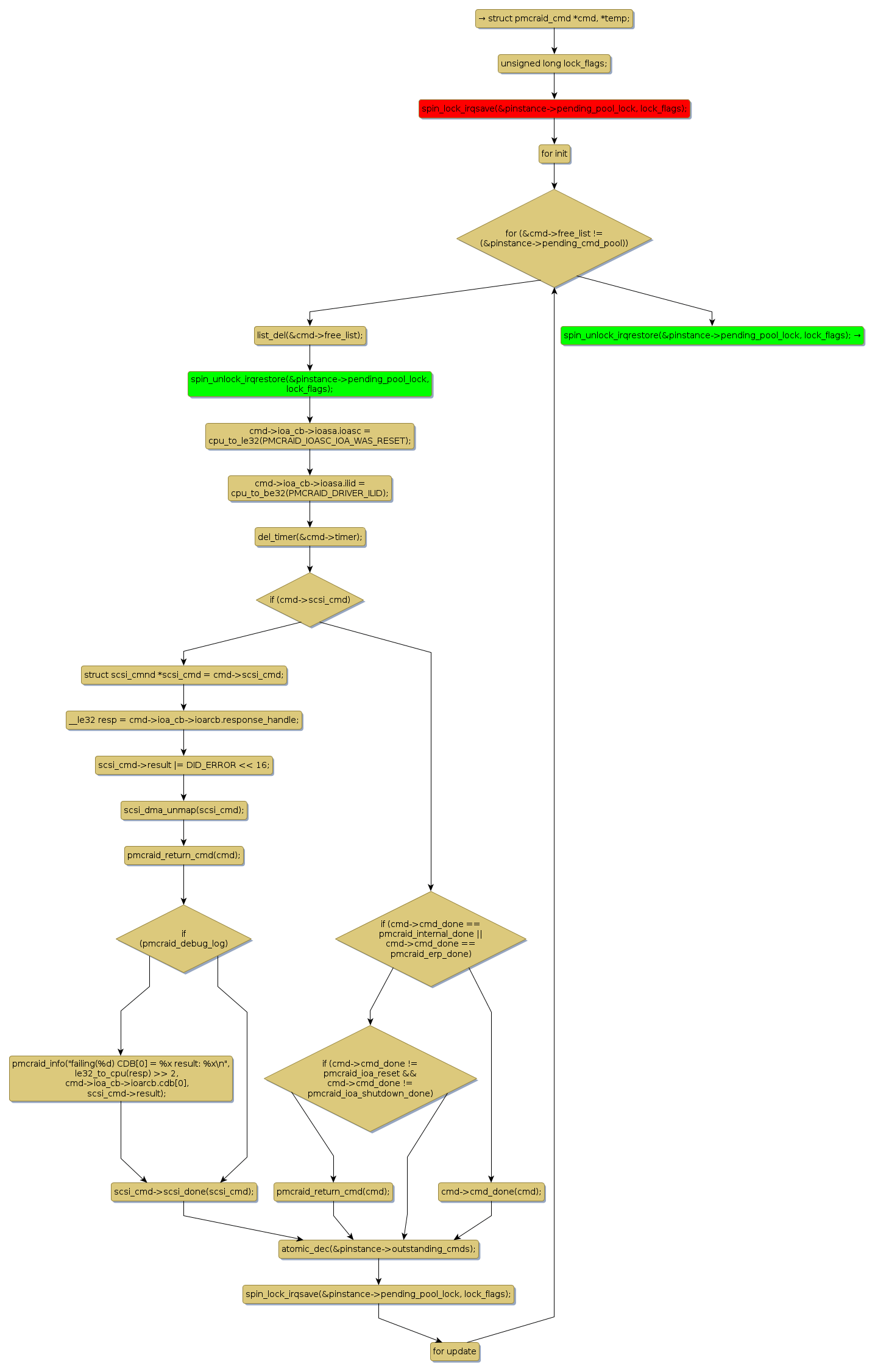
spin lock @ [59137+61+/linux-3.19-rc1/drivers/scsi/pmcraid.c]
Instance Signature: pending_pool_lock
|
The Matching Pair Graph:
|
|
Function Name
|
Control Flow Graph (CFG)
|
Events Flow Graph (EFG)
|
Source Correspondence
|
|
pmcraid_fail_outstanding_cmds
|
|
|
[58891+29+/linux-3.19-rc1/drivers/scsi/pmcraid.c]
|